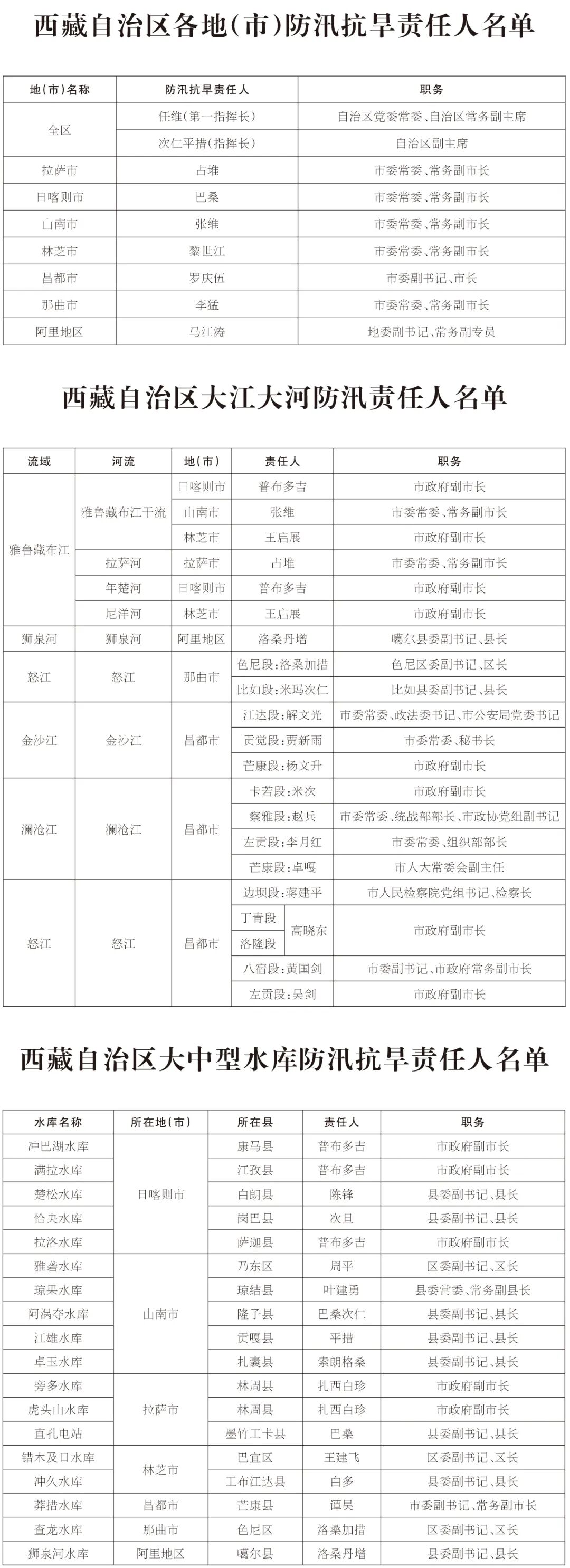
为进一步加强2026年防汛抗旱工作的组织领导,落实防汛抗旱职责,做好今年全年防汛抗旱工作,根据《中华人民共和国防洪法》《中华人民共和国抗旱条例》和《西藏自治区实施〈中华人民共和国防洪法〉办法》《西藏自治区抗旱条例》有关防汛抗旱工作实行各级行政首长负责制的规定,现将全区大江大河、大中型水库、各地(市)防汛抗旱责任人名单向社会公布,并接受社会各界的监督。
监督电话:0891—6630516 6630635
附件:
1.西藏自治区各地(市)防汛抗旱责任人名单
2.西藏自治区大江大河防汛责任人名单
3.西藏自治区大中型水库防汛抗旱责任人名单
西藏自治区防汛抗旱指挥部办公室
2026年3月17日
