当前位置: 首页>发布厅>公示公告

西藏自治区2026年高校毕业生公开考录公务员笔试最新消息!

发布时间:2025-12-22 作者: 来源:云端珠峰

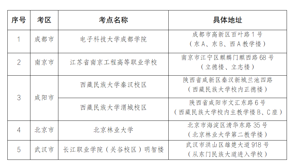
关于西藏自治区2026年高校毕业生公开考录公务员笔试区外考点信息的公告


广大考生:

西藏自治区2026年高校毕业生公开考录公务员笔试于12月27日-28日举行,为方便各位考生参加考试,现将区外考点信息公告如下,请各位考生提前合理规划行程,关注当地天气状况,按时顺利参加考试。

西藏自治区人事考试中心

2025年12月22日